红火蚁网_国内首个红火蚁行业权威网站

社会新闻

您当前的位置:首页 > 新闻资讯 > 社会新闻 >

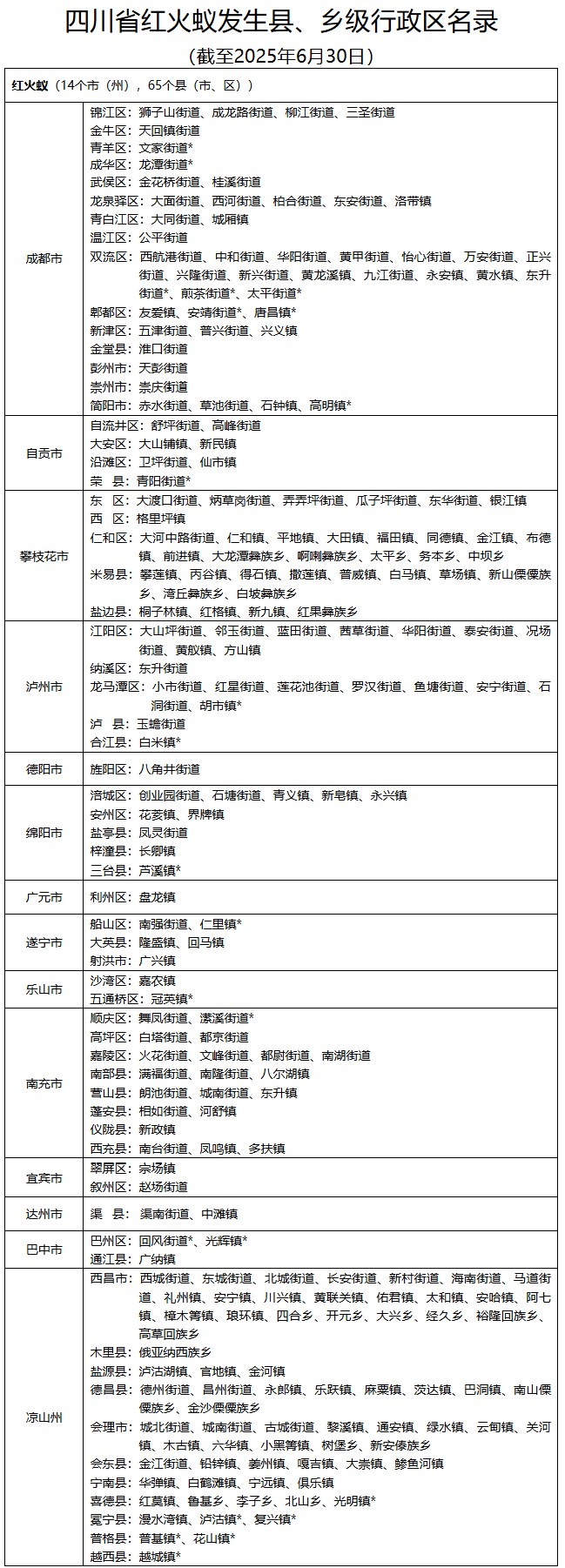
注意!四川这些地方有红火蚁出没

2025-09-11 13:41 来源: 四川发布 字体:【 打印本页 点击量:

日前,四川省农业农村厅、四川省林业和草原局发布《关于印发四川省红火蚁发生县、乡级行政区名录的通知》,公布了四川省红火蚁发生县、乡级行政区名录(截至2025年6月30日),要求各地认真做好红火蚁疫情阻截防控及检疫监管相关工作。2024年10月11日印发的四川省红火蚁发生县、乡级行政区名录同时废止。

红火蚁网 红火蚁 红火蚁